Menu
×
   ❮     
HTML CSS JAVASCRIPT SQL PYTHON JAVA PHP HOW TO W3.CSS C C++ C# BOOTSTRAP REACT MYSQL JQUERY EXCEL XML DJANGO NUMPY PANDAS NODEJS DSA TYPESCRIPT ANGULAR ANGULARJS GIT POSTGRESQL MONGODB ASP AI R GO KOTLIN SWIFT SASS VUE GEN AI SCIPY AWS CYBERSECURITY DATA SCIENCE INTRO TO PROGRAMMING INTRO TO HTML & CSS BASH RUST

Rayleigh Distribution


Rayleigh Distribution

Rayleigh distribution is used in signal processing.

It has two parameters:

scale - (standard deviation) decides how flat the distribution will be default 1.0).

size - The shape of the returned array.

Example

Draw out a sample for rayleigh distribution with scale of 2 with size 2x3:

from numpy import random

x = random.rayleigh(scale=2, size=(2, 3))

print(x)
Try it Yourself »

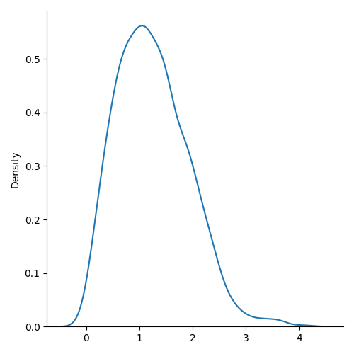
Visualization of Rayleigh Distribution

Example

from numpy import random
import matplotlib.pyplot as plt
import seaborn as sns

sns.displot(random.rayleigh(size=1000), kind="kde")

plt.show()

Result

Try it Yourself »

Similarity Between Rayleigh and Chi Square Distribution

At unit stddev and 2 degrees of freedom rayleigh and chi square represent the same distributions.



×

Contact Sales

If you want to use W3Schools services as an educational institution, team or enterprise, send us an e-mail:
sales@w3schools.com

Report Error

If you want to report an error, or if you want to make a suggestion, send us an e-mail:
help@w3schools.com

W3Schools is optimized for learning and training. Examples might be simplified to improve reading and learning. Tutorials, references, and examples are constantly reviewed to avoid errors, but we cannot warrant full correctness of all content. While using W3Schools, you agree to have read and accepted our terms of use, cookies and privacy policy.

Copyright 1999-2026 by Refsnes Data. All Rights Reserved. W3Schools is Powered by W3.CSS.

-->